Monday February 2026

হটলাইন

কনটেন্টটি শেষ হাল-নাগাদ করা হয়েছে: বৃহস্পতিবার, ১ আগস্ট, ২০১৯ এ ১০:০৬ AM

কী সেবা কীভাবে পাবেন

কন্টেন্ট: পাতা

বাংলাদেশের প্রায় প্রতিটি উপজেলা একটি করে উপজেলা পল্লী ভবন রয়েছে।এই অফিস বাংলাদেশ পল্লী উন্নয়ন বোর্ড এর আওতাধীন উপপরিচালকের কার্যালয়(জেলাদপ্তর) এর অধীন পরিচালিত হয়ে থাকে।

দপ্তরপ্রধানেরপদবীঃ

উপজেলা পল্লী উন্নয়ন কর্মকর্তা।

কার্যক্রমঃ

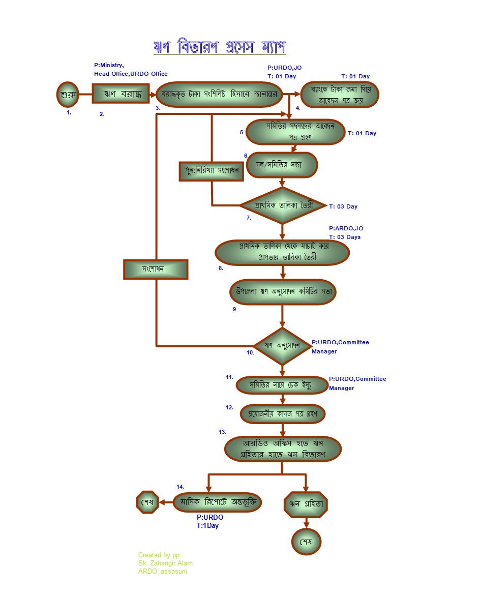
উপজেলা পর্যায়ে অবস্থিত উপজেলা পল্লী উন্নয়ন কর্মকর্তা(ইউআরডিও) এর কার্যালয়ের মাধ্যমে যেসব সেবা ও সহযোগিতা প্রদান করাহয়

· সমিতি/দল(পুরুষ/মহিলা) গঠন, ঋণ গ্রহণের পরামর্শ প্রদান ও এতদ সংক্রান্ত যাবতীয় তথ্য এবং ফরম সরবরাহ;

· সদস্যদের শেয়ার ও সঞ্চয় আমানত সংগ্রহের মাধ্যমে নিজস্ব পুঁজি গঠনে সহায়তাকরণ;

· সমিতির সদস্যগণকে সহজ শর্তে কৃষি উৎপাদন ও কৃষি উপকরণের জন্য (সার, বীজ, কীটনাশক এবং সেচযন্ত্রপাতি) ঋণপ্রদান

(ক) সোনালী ব্যাংকের মাধ্যমে কৃষিঋণ ও (খ) আবর্তক ক্ষুদ্র ঋণের ব্যবস্থা করা;

· বিভিন্ন প্রকল্প/কর্মসূচির আওতায় অনানুষ্ঠানিক দলগঠন এবং উৎপাদনমূখী ও আয়বৃদ্ধিমুলক কর্মকান্ডের জন্য ঋণ প্রদান;

· আনুষ্ঠানিক সমিতির নিবন্ধনের পরপরই এবং অনানুষ্ঠানিক দলগঠনের পর সদস্যদেন ঋণ প্রদান করা হয়।

· সমবায়ীদের উৎপাদিত শস্যের বাজারজাতকরনের সুযোগ সৃষ্টি এবং ন্যায্যমূল্যপ্রাপ্তিতে সহায়তা;

· নারীর ক্ষমতায়ন ও নারীনেতৃত্ব বিকাশে সচেতনতা বৃদ্ধি, নারী নির্যাতনরোধ ও যৌতুকপ্রথা নির্মূলে সচেতনা সৃষ্টিতে সহায়তা;

· সদস্যদের বয়স্কশিক্ষা, স্বাস্থ্য, পুষ্টি ও পরিবারপরিকল্পনা ইত্যাদি বিষয়ে পরামর্শ ও সেবা;

· বৃক্ষরোপন ও স্যানিটেশন সম্পর্কে সচেতনতা বৃদ্ধিকল্পে পরামর্শ ও সহযোগিতা;

. অস্বচ্ছল মুক্তিযোদ্ধা ও তাদের পোষ্যদের আত্মকর্মসংস্থান সৃষ্টির লক্ষ্যে নামমাত্র সেবামূল্যের বিনিময়ে ঋণ প্রদান;

ফাইল ১

এক্সেসিবিলিটি

স্ক্রিন রিডার ডাউনলোড করুন